• 橙子视频,橙子视频app在线下载,橙子视频ios苹果下载,橙子视频app安卓下载

    热门关键词: 橙子视频app在线下载布图片  橙子视频app在线下载膜图片  橙子视频ios苹果下载

    复合橙子视频app在线下载膜焊接施工常见的质量问题有哪些?

    返回列表 来源:橙子视频app在线下载膜橙子视频app在线下载布供应商 浏览: 发布日期:2021-01-01 07:11:01【
    复合橙子视频app在线下载膜作为一种新型高分子材料,广泛应用于水利工程和环保工程中。复合橙子视频app在线下载膜与膜的连接方式包括搭接、粘接、焊接等不同方法。由于其作业速度快、机械化程度高,焊接施工可以大大减少现场人员数量,缩短施工周期,逐渐成为复合橙子视频app在线下载膜现场安装施工的主要方法。焊接方法包括电楔、热熔挤压和高温气焊。
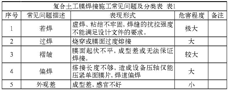
    其中,电楔焊应用最为广泛,国内专家学者对热楔焊技术进行了深入研究,获得了一些规律性的描述和量化指标。根据相关的现场试验,复合橙子视频app在线下载膜接头的抗拉强度是母材强度的20%以上,断裂大多发生在焊缝边缘的非焊接部位。但也有一些试件的抗拉破坏强度远远达不到设计要求或断裂部分直接从焊缝位置开始,这与施工现场的操作、焊接工艺的选择、操作人员的责任、熟练程度等因素有关,直接影响复合橙子视频app在线下载膜防渗效果的实现。特别是复合橙子视频app在线下载膜焊接中如果发生焊接,焊缝外观符合设计要求,但焊缝抗拉强度往往达不到设计要求,短期内可能不会有任何问题。但考虑到工程的耐久性,会直接影响工程防渗寿命的实现,如果出现问题,后果可能更严重。为此,橙子视频对高密度聚乙烯复合橙子视频app在线下载膜的焊接施工进行了跟踪分析,并对施工过程中的常见问题进行了分类,以便进行区分研究,找出质量改进措施。复合橙子视频app在线下载膜焊接施工中常见的质量问题主要有过度焊接、过度焊接、漏焊、起皱、焊道局部焊接等。
    复合橙子视频app在线下载膜焊接施工常见的质量问题有哪些?

    同类文章排行

    最新资讯文章

  • 首页
  • 电话
  • QQ
  • 联系
  • 网站地图